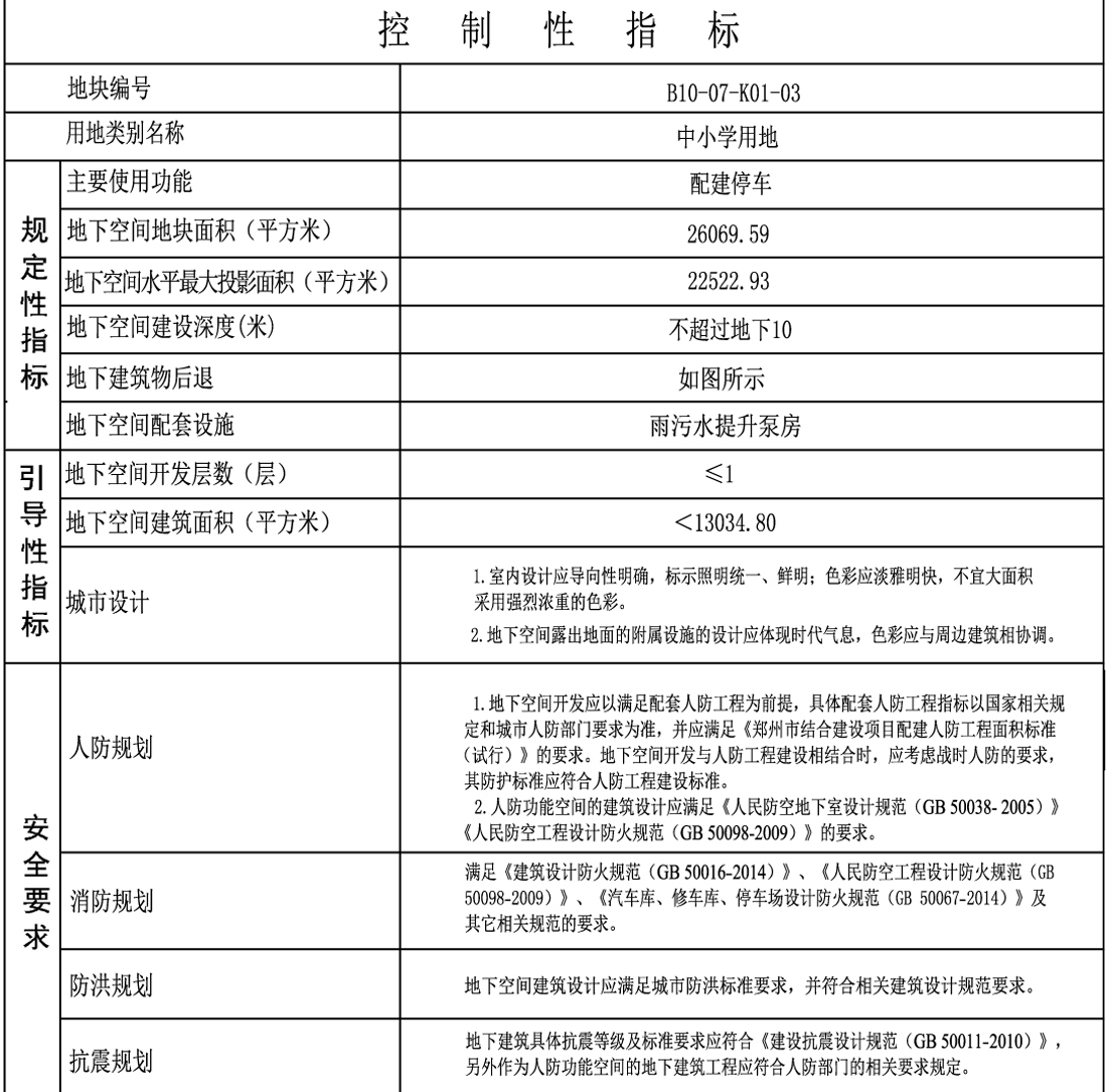
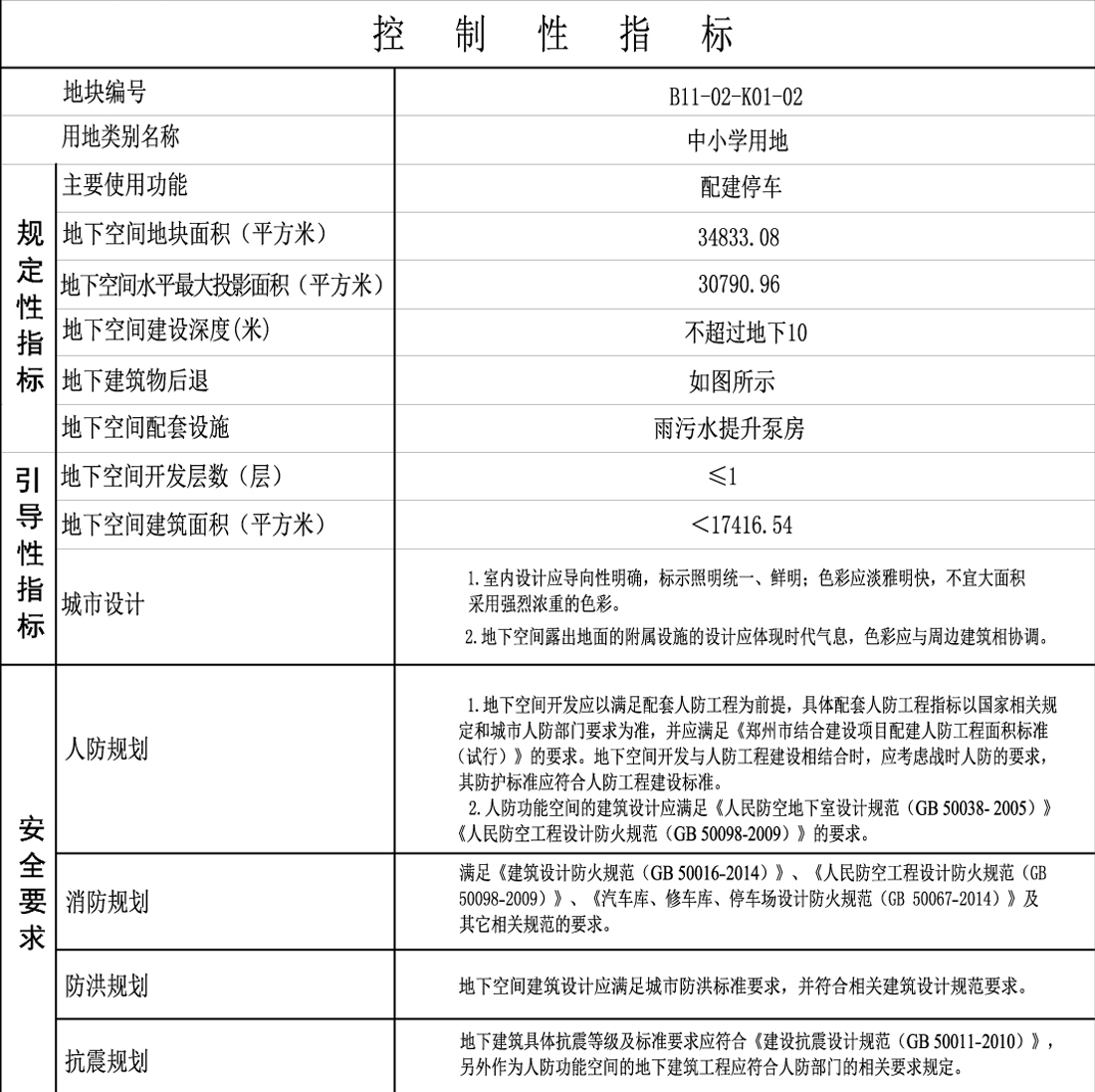
项目名称: 《登封市第B10-07-K01、B11-02-K01街坊控制性详细规划》
类 型:批前公示
公示类别:控制性详细规划
用地位置:登封市颍河路以南、规划一路以东、南环二路以北
规划面积:规划总用地面积约13.44公顷,委托规划地块面积约为8.3公顷
公示期限:30个工作日(2017年12月22日—2018年2月2日)
公示单位:登封市城乡规划局规划一科
咨询电话:56513327
附加说明:查询详细内容,请到规划局规划一科查询,依据《城乡规划法》、《关于城乡规划公开公示的规定》等有关法律法规,特此公告。
(点击查看大图)











