• 588550782/2018-00066
  • 登封市城乡规划局
  • 城乡建设,城市,规划,城市规划
  • 2018-04-09
  • 2018-04-09
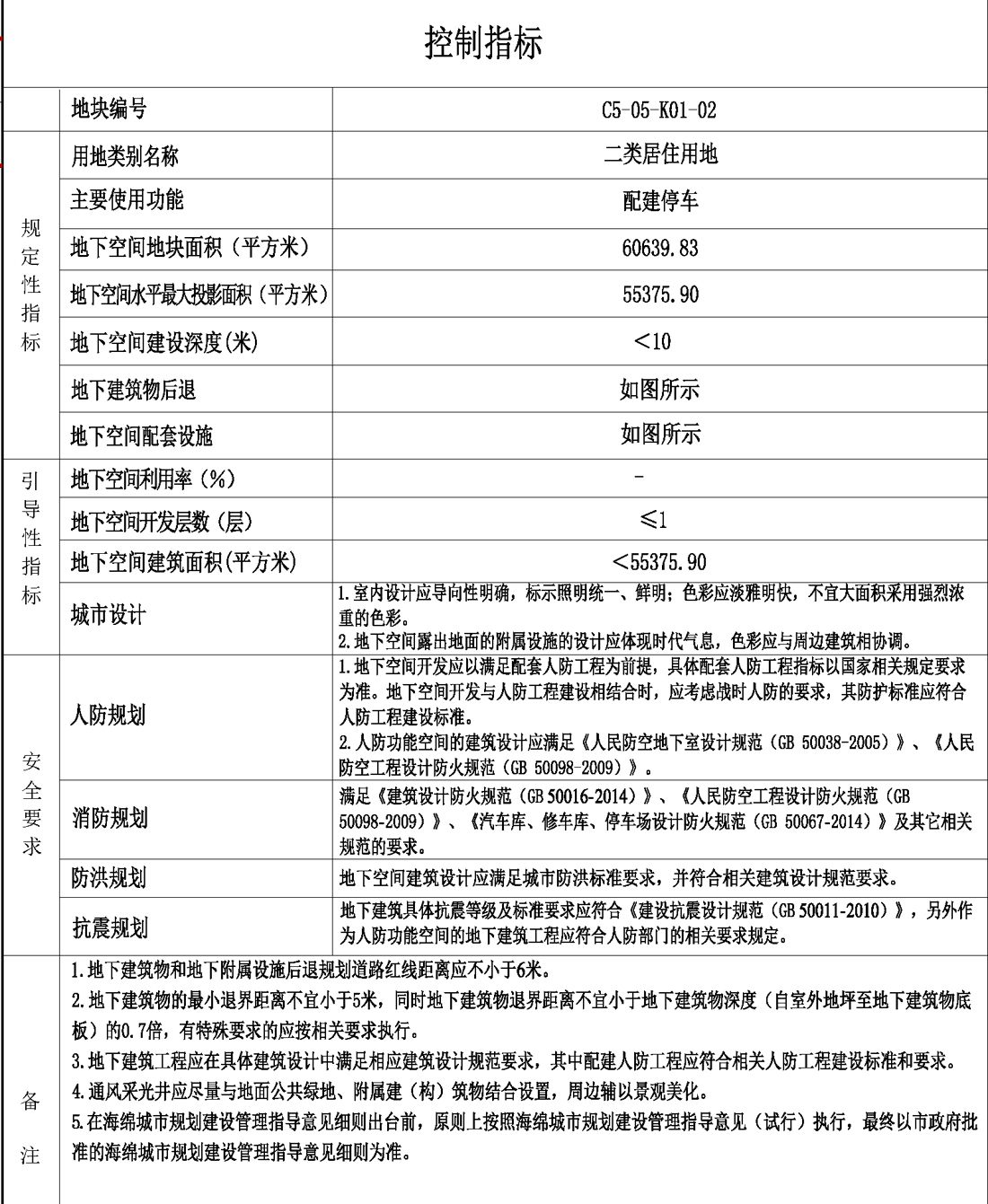
《登封市第C5-05-K01街坊控制性详细规划》批前公示

项目名称:《登封市第C5-05-K01街坊控制性详细规划》

类       型:批前公告

公示类别:控制性详细规划

用地位置:登封市政通路与天中路交叉口西南角

规划面积:规划总用地面积约11.88公顷

公示期限:30个工作日(2018年4月9日—2018年5月22日)

公示单位:登封市城乡规划局规划一科

咨询电话:56513327

附加说明:查询详细内容,请到规划局规划一科查询,依据《城乡规划法》、《关于城乡规划公开公示的规定》等有关法律法规,特此公告。

   (点击查看大图)


主办单位:登封市人民政府办公室 地址:登封市少林大道18号 邮编:452470