登封市四海耐火材料有限公司土壤检测报告




登封市天星新科材有限公司土壤检测报告





登封市志强福利耐材有限公司土壤检测报告




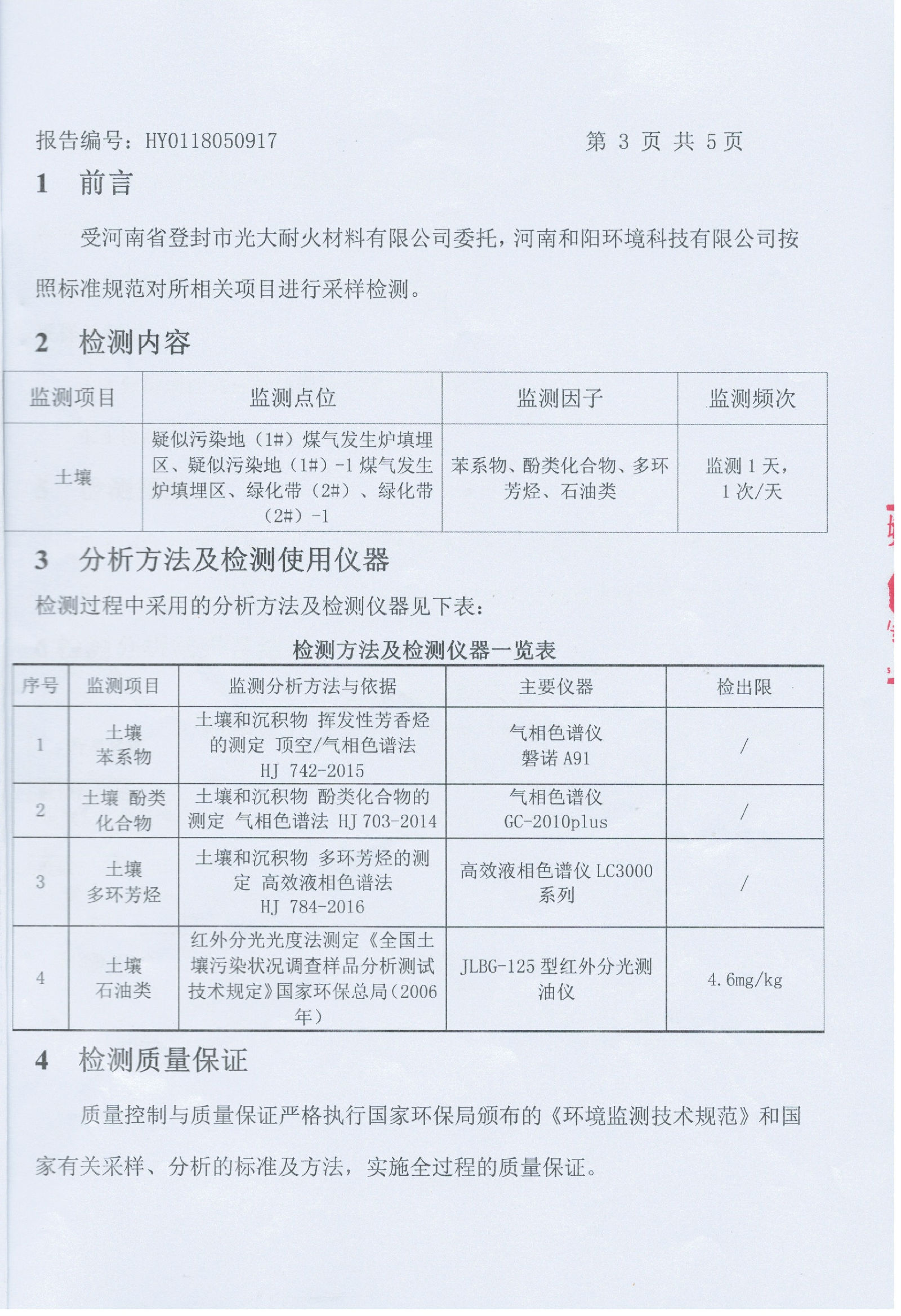
河南省登封市光大耐火材料有限公司土壤检测报告





登封市惠丰铝钒土有限公司土壤检测报告




登封市存州耐火材料厂土壤检测报告





登封市金牛耐材有限公司土壤检测报告





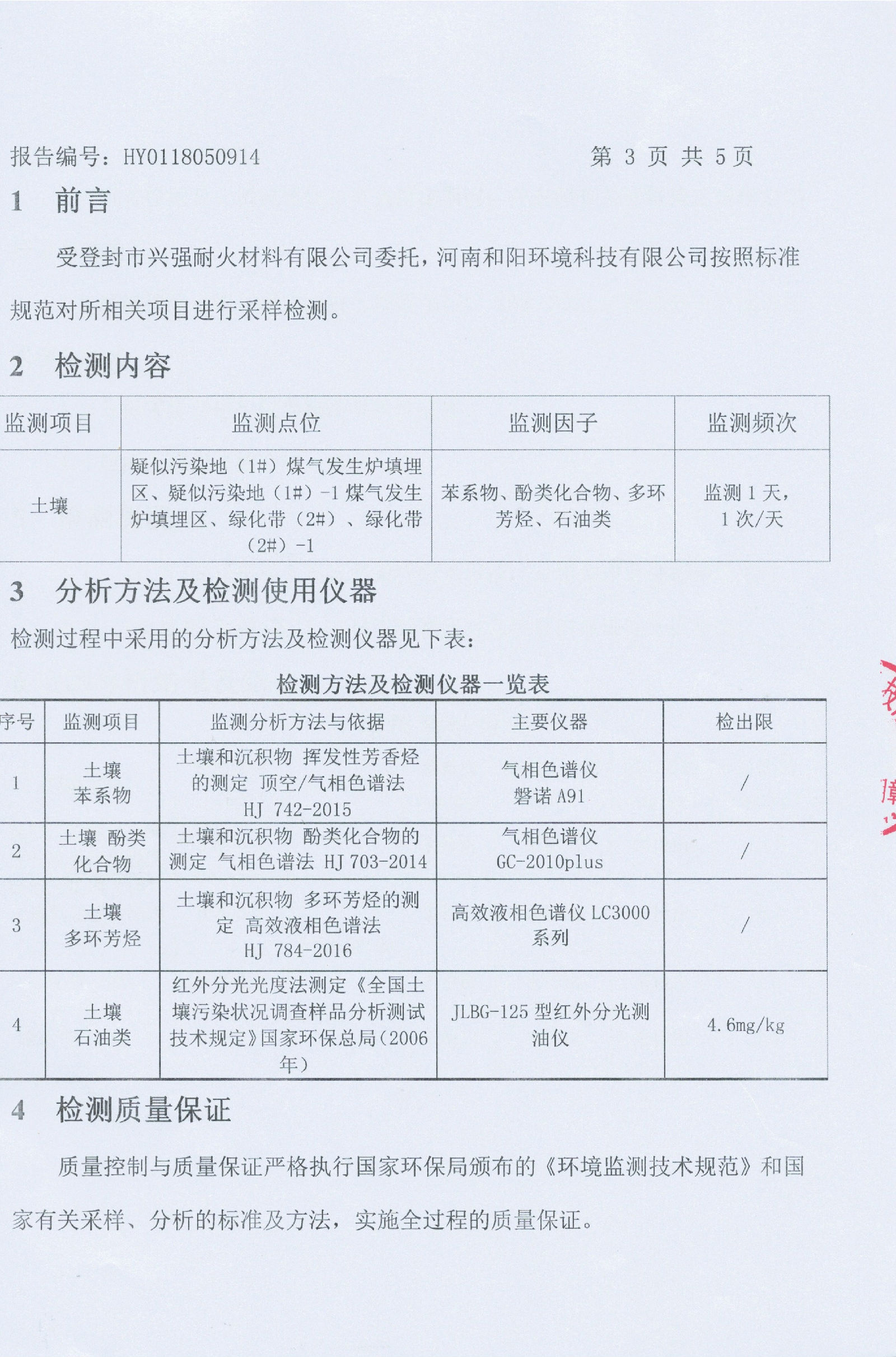
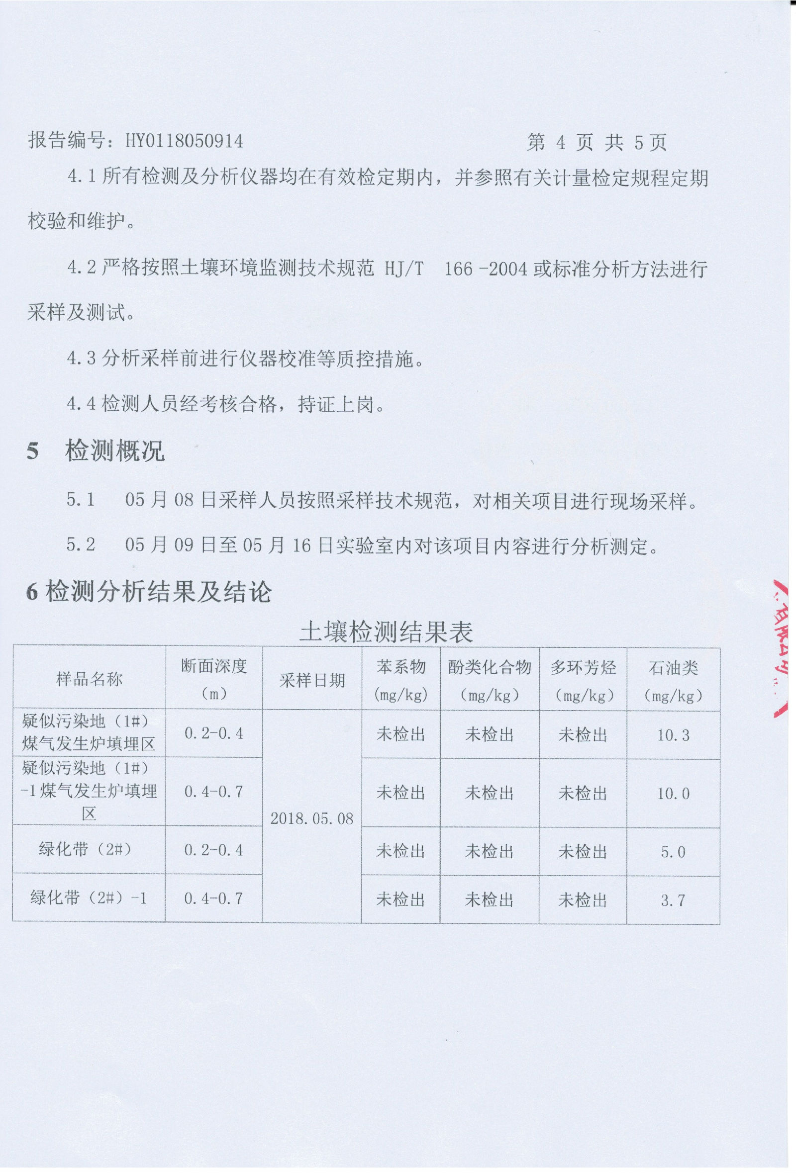
登封市兴强耐火材料有限公司土壤检测报告





登封市嘉辉耐火材料厂土壤检测报告





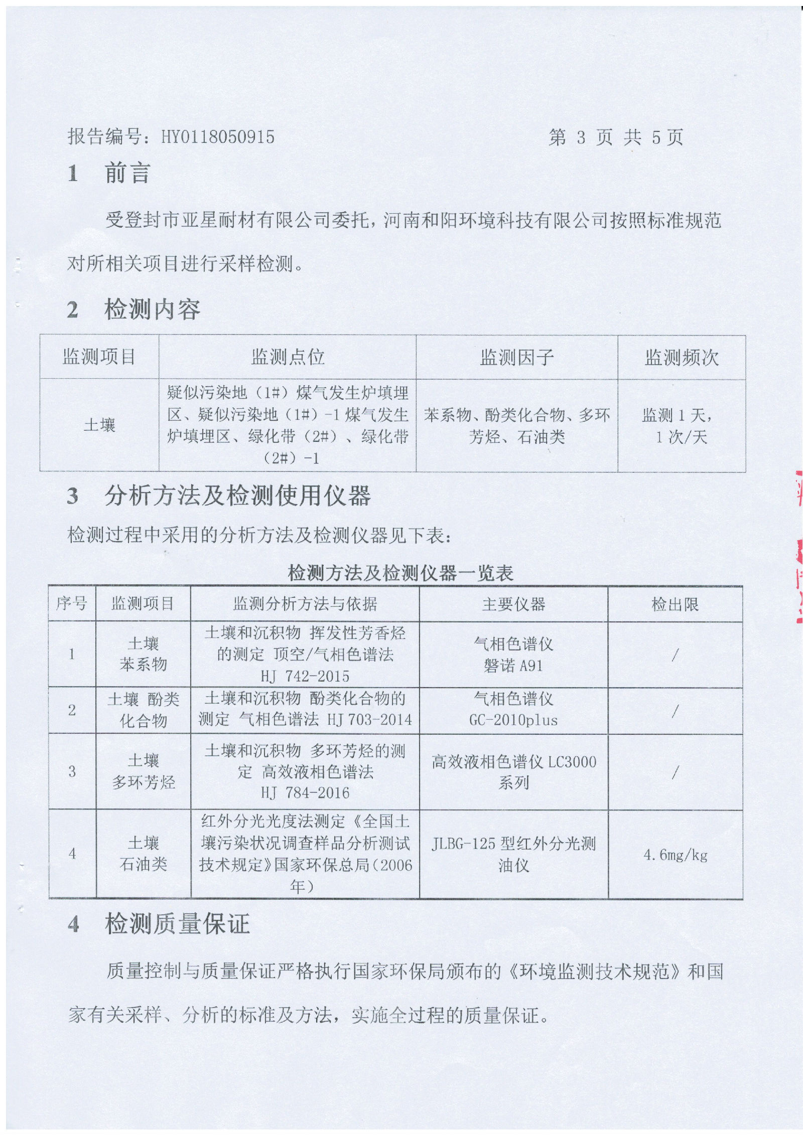
登封市亚星耐火材料有限公司土壤检测报告





登封市东华镇华能耐火材料厂土壤检测报告





郑州市鹏翱冶金有限公司土壤检测报告




登封市戈锐特研磨材料有限公司土壤检测报告




登封市东升铝钒土经销部(第一、二生产线)土壤检测报告




登封市兴发能源铝产品销售有限公司(第一生产线)土壤检测报告




登封市兴发能源铝产品销售有限公司(第二生产线)土壤检测报告




郑州市华中炭素有限公司土壤检测报告





登封市铝庄碳素厂土壤检测报告



